Downloads

LROI Grant Application Budget Form 2024

LROI

XLSX download

Explanation of LROI Grant Application Form 2024

LROI

jan-20

PDF download

Overzicht LROI onderzoeksprojecten

januari 2023

XLSX download

Wijzigingen LROI registratieformulieren v5.1

XLSX download

Klompvoetregistratie formulieren

PDF download

Klompvoetregistratie relapse

PDF download

Klompvoetregistratie follow up 4, 10 en 18 jaar

PDF download

Klompvoetregistratie follow up 1 jaar

PDF download

Klompvoetregistratie einde gipsbehandeling

PDF download

Klompvoetregistratie Initiële beoordeling

PDF download

FAQ databroker

PDF download

Indicatorenset knieprothese verslagjaar 2022 (2023)

Okt. 2022

PDF download

Indicatorenset heupprothese verslagjaar 2022 (2023)

Okt. 2022

PDF download

Verschil in incidentie van re-revisie na eerste revisie van een totale knieprothese bij verschillende reden voor eerste revisie

PDF download

Publicatie KSSTA: Fixatietechniek van een totale knieprothese heeft geen invloed op vroege of late sterfte

Casper Quispel, Jeroen van Egmond, Maarten Bruin, Anneke Spekenbrink-Spooren, Hennie Verburg en Jantsje Pasma

PDF download

Publicatie PLoS ONE: Overleving en redenen voor revisie van de ongecementeerde Symax heupsteel

Dennis Kruijntjens, Sander van Kuijk, Liza van Steenbergen, Liesbeth Jutten, Chris Arts en René ten Broeke

PDF download

Cumulatieve 10-jaars revisierisico’s totale knie- en heupprothese

PDF download

Influence of patient characteristics on conversion of hemiarthroplasty to total hip arthroplasty after a femoral neck fracture

MGM Schotanus, L Heijnens, B Boonen, J Most, J Jelsma

nov-21

PDF download

Inter-Hospital Variation in Revision Rates After Shoulder Arthroplasty in the Netherlands

J Nagels, LA Hoogervorst, P van Schie, RGHH Nelissen, PJ Marang-van de Mheen, FA de Boer

nov-21

PDF download

Arthroplasty in multiple joints: cumulative incidence, sequences, time-intervals, patient characteristics and postoperative outcomes in patients with osteoarthritis of the knee or hip

MGJ Gademan, RGHH Nelissen, TPM Vliet Vlieland, PJ Marang - van de Mheen, SC Cannegieter, SHM Verdegaal, DAJM Latijnhouwers

nov-21

PDF download

Feasibility of Machine Learning and Competing Risk Analysis Algorithms to Predict Outcomes from the Dutch Arthroplasty Register (LROI-subsidie)

JN Doornberg, JHF Oosterhoff, RM Peters, AAH de Hond, H Putter, JC Sorel, EW Steyerberg, PC Jutte, WP Zijlstra, RW Poolman

nov-21

PDF download

Survival of osteoarthritis patients after primary hip and knee arthroplasty, compared to the general Dutch population (LROI-subsidie)

RGHH Nelissen, MGJ Gademan, WB van den Hout, TPM Vliet Vlieland, KR Bhowmik

nov-21

PDF download

The impact of COVID-19 on arthroplasty surgery in the Netherlands (LROI-subsidie)

MGJ Gademan, RGHH Nelissen, SC Cannegieter, AB Pedersen, WB van den Hout, BW Schreurs, RW Poolman

nov-21

PDF download

Comparing measurement precision and smallest detectable change of PROMIS Computer Adaptive Tests and traditional patient reported outcome measures used in the Dutch Arthroplasty Registry (LROI-subsidie)

N Wolterbeek, CB Terwee, C Braaksma, MR Veen, LD Roorda, NW Willigenburg, RW Poolman, Y Pronk, JM Brinkman

nov-21

PDF download

Overzicht NOV LROI activiteiten - Hoogleraar Wim Schreurs

PDF download

LROI magazine 2020 (pdf)

PDF download

Patiëntbrieven in het LROI-portaal

LROI

feb-21

PDF download

Voorbeeld PROM-brief

LROI

feb-21

PDF download

Mortality and prosthesis survival after total hip replacement in patients 80 years of age and older

M. Bloemheuvel, B.A. Swierstra

feb-21

PDF download

Survival of lateral partial knee replacements compared to total knee replacements

R van Geenen, I van Oost, A Hoorntje, P Nolte

feb-21

PDF download

Laag revisiepercentage na totale heupprothese met dual mobility cup na heupfractuur

Esther Bloemheuvel, Liza van Steenbergen en Bart Swierstra

jan-21

PDF download

Research application form lroi (PDF)

LROI

jan-20

DOCX download

Risico op vroege heroperatie na totale knieprothese bij obesitas-patiënten

Rachid Rassir, Inger Sierevelt, Liza van Steenbergen en Peter Nolte

dec-20

PDF download

Trend of hip and knee replacements during the COVID-19 lock-down. Which operations did go ahead and where did these operations take place?

G.A.W. Denissen, dr. L.N. van Steenbergen, prof.dr. BW Schreurs

nov-20

PDF download

Does ceramic-on-ceramic bearing jeopardize primary cup stability and influence early revision rates in press-fit total hip arthroplasty? An analysis from the Dutch National Registry.

D Haverkamp, J van Loon, I. Siereveld, K Opdam, R Poolman, G Kerkhoffs

nov-20

PDF download

Are preoperative perception of pain and symptoms of depression before primary knee arthroplasty associated with reason for revision surgery?

R Poolman, J Oosterhoff, J Sorel, M Gademan, R Jaarsma, J Doornberg, F IJpma, P Jutte

nov-20

PDF download

Association between volume and outcome in Revision Total Knee Arthroplasty; Do high volume centres perform better?

P van Rensch, P Heesterbeek, A Wymenga, G van Hellemondt, W Schreurs

nov-20

PDF download

Medially stabilized versus cruciate retaining and ‘deep dish’ Total Knee Arthroplasty

P Nolte, R Rassir, I Sierevelt, M Schuiling, M Schager

nov-20

PDF download

Defining Minimally Clinically Important Differences and Patient-Acceptable States for Satisfaction in the Netherlands

J Most, B Boonen, M Heijmans, P Tilman, M Schotanus

nov-20

PDF download

Assessment of patient-related factors in TKR revisions in The Netherlands: analysis of Dutch Arthroplasty Register (LROI) data

H van Jonbergen, Y Kleinlugtenbelt, E Landman, E van ’ t Riet, S Gelderman, D Langeloo

nov-20

PDF download

Gebruik van Statistical Process Control voor monitoring totale heup- en knieprothesen op ziekenhuisniveau

P Van Schie, L van Bodegom-Vos, LN van Steenbergen, RGHH Nelissen & PJ Marang-Van De Mheen

nov-20

PDF download

Vergelijkbare overleving van gecementeerde en ongecementeerde totale knieprothesen

CR Quispel, T Duivenvoorden, SR Beekhuizen, H Verburg, A Spekenbrink-Spooren, LN van Steenbergen, JH Pasma en R de Ridder

aug-20

PDF download

Verschillende antibioticumprotocollen geven geen verschil in kans op revisie van THP en THP vanwege infectie binnen 1 jaar

S Veltman, E Lenguerrand, DJF Moojen, MR Whitehouse, RGHH Nelissen, AW Blom en RW Poolman

sep-20

PDF download

Display folder implantaatregistratie

LROI

JPG download

Artikel hoogleraarschap Wim Schreurs (magazine 2019)

LROI

PDF download

Methodologie voor analyse van LROI-data

lroi

apr-22

PDF download

Methodologie voor verzameling van LROI-data

lroi

apr-22

PDF download

Expression of interest form COVID-19.

LROI

DOCX download

Impact of the intelligent COVID-19 lockdown on the quality of life in hip and knee arthroplasty patients in the Netherlands

M. Reijman, J. Bonsel, A. Cohen, L. Groot, J.A.N. Verhaar, M.G.J. Gademan

PDF download

The use of dual mobility total hip replacements in the management of femoral neck fractures in older patients: a systematic review of trials and arthroplasty registries

J.E. Farey, L.N. van Steenbergen, C. Rogmark, I.A. Harris

jul-20

PDF download

NOV-advies tegen grote kop en resurfacing metaal-op-metaal heupprothesen terecht

Liza van Steenbergen, Geke Denissen, Wim Schreurs, Wierd Zijlstra, Henk Koot en Rob Nelissen

mrt-20

PDF download

Advantages and disadvantages of survival cumulative sum charts in monitoring the quality of orthopaedic care

S.L. van der Pas, H. Putter, R. Nelissen, D. Gomon, P. Marang van der Mheen

jun-20

PDF download

Survival analysis of salvage total hip arthroplasty after failed internal fixation of femoral neck fractures versus primary total hip arthroplasty as index treatment in the acute phase after the fracture. A national registry population based study.

J.L.C. van Susante, P.P. Schmitz, M.P. Somford, G. Hannink, B.W. Schreurs, L.D. de Jong

PDF download

Early and late postoperative mortality in patients with primary cemented cementless and hybrid TKA

C.R. Quispel, J.C. van Egmond, M.M. Bruin, H. Verburg, J.H. Pasma

jun-20

PDF download

Patellar resurfacing in total knee arthroplasty - analysis of LROI data

R.W. Brouwer, A.J. de Vries, R.G.H.H. Nelissen

jun-20

PDF download

Kans op sterfte en revisie bij gecementeerde en ongecementeerde kophalsprothesen na gebroken heup

BJ Duijnisveld, KLM Koenraadt, LN van Steenbergen, SBT Bolder

mei-20

PDF download

Dutch advice not to use large head metal-on-metal hip arthroplasties justifiable – results from the Dutch Arthroplasty Register

Liza N. van Steenbergen, Geke A.W. Denissen, Berend W. Schreurs, Wierd P. Zijlstra, Henk W.J. Koot and Rob G.H.H. Nelissen

apr-20

PDF download

Effect ziekenhuisvolume op kans op revisie van unicondylaire knieprothesen

Iris van Oost, Koen Koenraadt, Liza van Steenbergen, Stefan Bolder en Rutger van Geenen

apr-20

PDF download

Vaststellen zorgbehoefte

PNG download

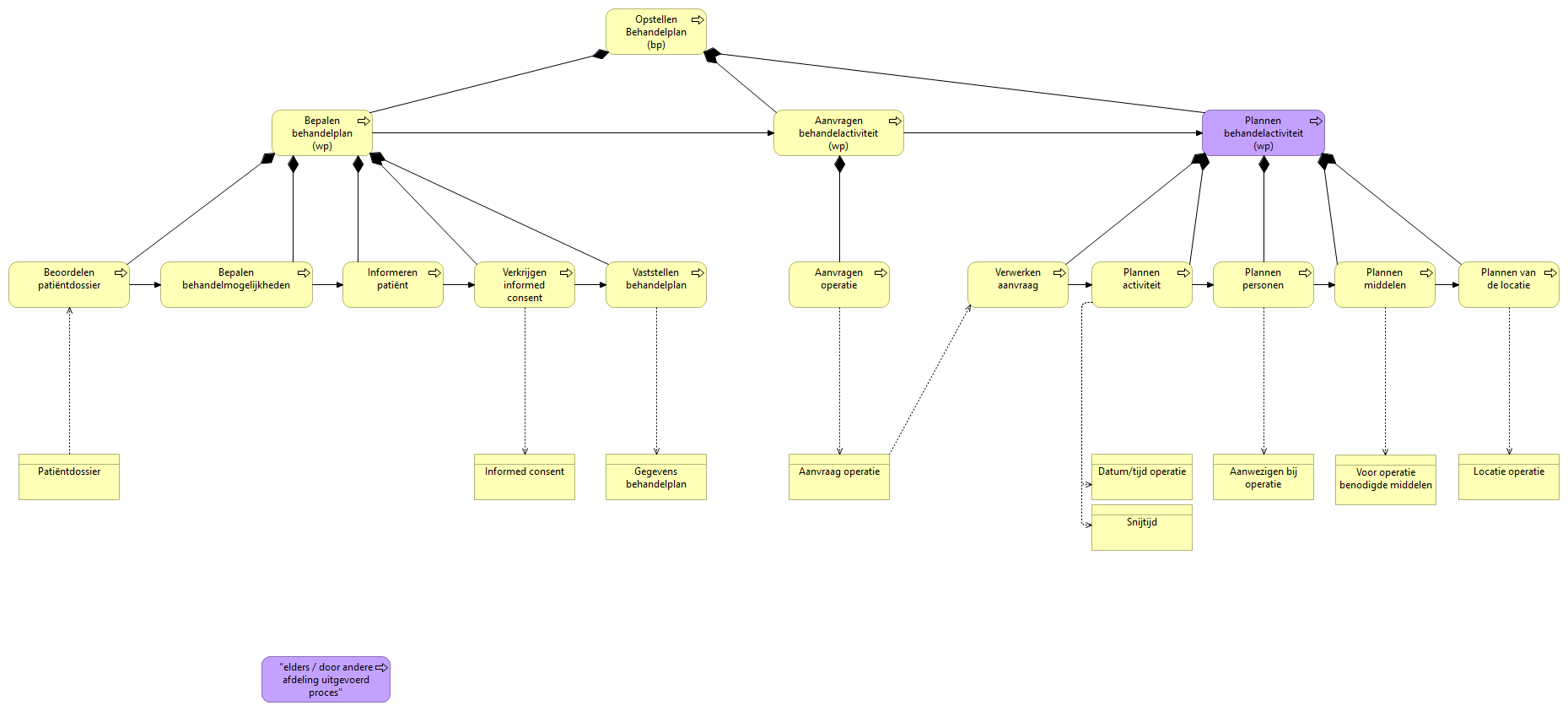
Opstellen behandelplan

PNG download

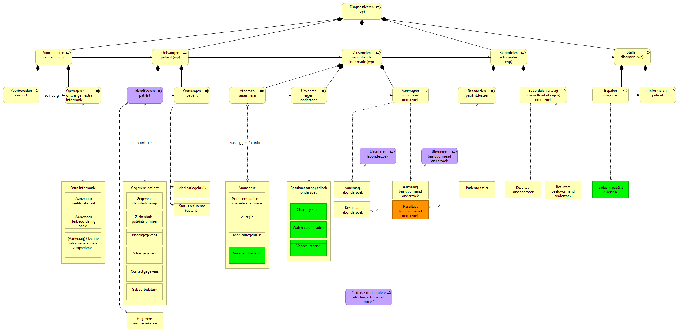
Diagnosticeren

PNG download

Behandelen

PNG download

Folder Krijgt u een gewrichtsprothese?

LROI

feb-20

PDF download
Laad meer downloads
Om u beter van dienst te zijn, maakt de website gebruik van cookies.